找回密码

恩平论坛

搜索
查看: 280|回复: 0

【最新通告】今年春节恩平定时定点燃放烟花爆竹!

[复制链接]
TA来自- 广东省江门市 电信
发表于 2026-2-11 14:21 | 显示全部楼层 |阅读模式
恩平市人民政府
关于2026年春节期间恩平市中心城区定时定点燃放烟花爆竹的通告

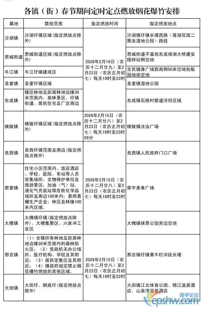
为营造我市欢乐、祥和、喜庆的节日气氛,2026年春节期间恩平中心城区区域实行定时定点燃放烟花爆竹。现就有关事项通告如下:

一、指定燃放时间

2026年2月16日(农历十二月廿九)至2月23日(农历正月初七),每天19时30分-22时30分,在指定燃放区域内燃放烟花爆竹。其余时间严禁燃放烟花爆竹。

二、指定燃放地点

按照“保障安全、合理规划、喜庆祥和”的原则,2026年恩平中心城区指定燃放地点为:恩城街道平富岗东成绵湖大桥建安搅拌站侧空地(现场有专业人员指导燃放,并配置安全器材和消防设施)。其余地点严禁燃放烟花爆竹。

三、指定燃放品种

个人仅限燃放C、D类烟花爆竹,严禁燃放A、B类烟花爆竹,烟花爆竹类别以产品包装标识为准。严禁非法销售、燃放孔明灯等公安机关明令禁止燃放的危险品种和不符合国家标准的烟花爆竹,严厉打击非法生产、储存、运输、经营烟花爆竹行为。

四、燃放安全责任

重大节日、重大活动中,需在禁燃区内燃放烟花爆竹的,主办单位应提前20日内向当地公安等部门提出申请,并按照有关规定办理手续。对违反有关规定的单位和个人,将依照《中华人民共和国治安管理处罚法》和《烟花爆竹安全管理条例》予以处罚;构成犯罪的,依法追究刑事责任。

请广大市民自觉遵守安全燃放规定,在规定的时间和区域内燃放烟花爆竹,并积极制止和举报违法违规行为。举报电话如下:110(非法运输、燃放烟花爆竹),12350(非法生产、销售烟花爆竹),12315(烟花爆竹产品质量问题),119(火警电话)。

本通告自发布之日起施行。



恩平市人民政府
2026年2月9日

1.png 2.png 3.png




来源:恩平广播电视台


您需要登录后才可以回帖 登录 | 注册

本版积分规则

关闭

论坛精品话题推荐上一条 /1 下一条

发布主题 快速回复 返回列表 联系我们 官方QQ群 联系客服

QQ| 手机触控版|Archiver| 恩平生活网 |网站地图

GMT+8, 2026-5-28 16:09 , Processed in 0.057500 second(s), 14 queries , Gzip On, MemCached On.

Copyright © 2005-2020 恩平市易聘人力资源有限公司   All Rights Reserved.

Powered by Discuz! X3.4( 粤ICP备19026780号-4 )

快速回复 返回顶部 返回列表